【招生】金华职业技术大学2025年高等学历继续教育招生简章
作者:继续教育处发布时间:2025-09-25浏览次数:10

金华职业技术大学于2024年经教育部同意以金华职业技术学院为基础整合资源设立。是教育部批设的首批高职院校之一,具有百余年的办学历史。学校立足职业教育、不断传承创新,先后被列为国家示范校、国家优质校、浙江省重点校和国家“双高”校A档建设单位,获评全国职业教育先进单位,入围全国高职“服务贡献、国际影响力、教学资源、育人成效、实习管理、教学管理、学生管理”七个“50强”,入选国家乡村振兴人才培养优质校、国家级职业教育“双师型”教师培训基地,入选全国高职院校“服务贡献典型学校、学生发展指数优秀院校、资源建设优势学校、教师发展指数优秀院校”等四大榜单。
学校对接区域经济与产业结构,持续优化专业结构,打造“工、农强校,医、教优校,多门类协调发展”的专业办学新格局。首批本科专业6个、专科招生专业58个,另有四年制高职试点专业1个、联合本科办学点1个、联合专升本办学专业4个,全日制在校生2.2万人。现有教职工1800余人,其中享受国务院政府特殊津贴等人才6人、全国模范教师1人、全国五一劳动奖章获得者2人、国家级教师教学创新团队2个、全国高校黄大年式教师团队2个。学历继续教育学生9000余人。毕业生广受社会认可,毕业去向落实率连续多年保持97%以上,涌现了一大批获得全国荣誉的杰出校友。
学校主动服务区域经济和社会发展需要,建设各类国家级、省级继续教育基地;与政行企合作共建“乡村振兴学院”“退役军人学院”“应急管理学院”“企业学院”“社区学院”“老年教育学院”“家庭教育学院”等“5+N”学院;系统开发培训项目群和优质网络课程,深化“培训+”模式,立足地方、服务浙江、辐射全国,大规模开展各级各类职业培训,服务范围覆盖全国26个省份300余所院校,年社会培训13万多人·次,并获批“全国工匠学院”。作为金华市职业技能等级评价组织,为在校生提供37个认定工种,独立开展3个社评工种,并联合中国石化联合会省级分支机构开展24个石化类社评工种,同时获批行业、龙头企业考证工种16个。学校现有学历继续教育(高起专)专业23个,设有8个校外教学点;与4所省内知名院校合作举办学历继续教育(专升本);与3所本科院校合作自考本科助学项目,竭诚为社会各界提供多类型、多层次、多形式的继续教育服务。
金华职业技术大学以“勇争第一 敢创唯一”的新时代学校精神为引领,坚守区域服务型高职的发展定位,高水平服务国家发展战略、高质量助力区域经济社会发展,努力建设“国内顶尖、国际一流”的高水平职业技术大学,打造中国特色高等职业教育的金华样本。
热忱欢迎您报考金华职业技术大学!
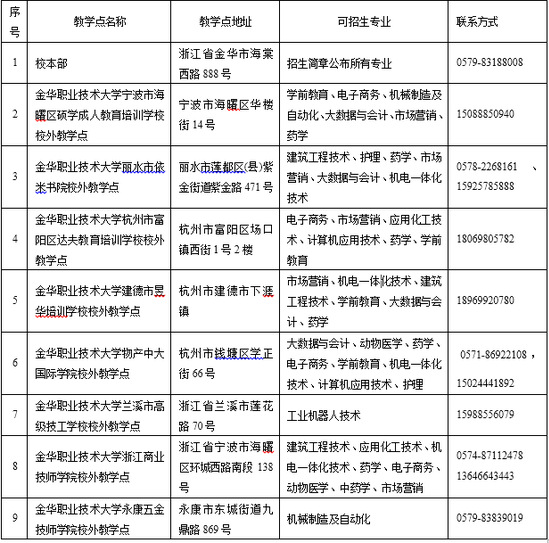
所设专业

考生应遵守中华人民共和国宪法和法律,身心健康,具有高中学历(含中专、职高、普高、技校等)或同等学力(年满18周岁)。
报考护理学专业的考生应当取得省级卫生健康行政部门颁发的执业护士证书;报考医学门类其他专业的考生应当是从事卫生、医药行业工作的在职专业技术人员;考生报考的专业原则上应与所从事的专业对口。
8月底或9月初网上报名,报名网址:http://www.zjzs.net,具体以浙江省教育考试院公布为准。10月中旬参加成人高考(艺术加试在成人高考后的第一个星期六在金职大校内进行)。
本省户籍考生凭有效居民身份证,原则上在户籍所在地的当地招生考试机构报名,如因工作原因需跨市、县报名,须出具报名所在地三个月及以上(近半年内)的社保证明,外省户籍考生若因工作等原因在我省报名,可凭有效期内的浙江省居住证在居住地或工作所在地的招生考试机构报名(具体要求以当年考试院要求为准)。
根据省高校招生委员会规定及我校招生章程进行录取,录取考生人数不足开班要求的专业,学校在征询考生和教学点意见基础上有权调整到相近专业或就近教学点就读,否则作退档处理。
学费严格按有关文件规定的收费标准收取,艺术类专业为4200元/年•生,工科类、医学类专业为3300元/年•生,其他专业为2970元/年•生。
缴费方式:录取后的学生每年3月自行登录金职大终身教育平台个人端进行缴费,未授权任何机构和个人代收。
学生修满专业人才培养方案规定的全部课程,经考核成绩合格后,将取得国家规定的学习形式、教育部电子注册的国民教育系列成人高等教育专科学历证书,国家承认其学历。
如遇学历继续教育相关政策调整,则按调整后政策执行。
校址:浙江省金华市海棠西路888号
邮编:321017
学校网址:http://www.jhc.cn
学院网址:http://cjxy.jhc.cn